Social Impact Native Mobile App End-to-End UX 3-Week Sprint Team Project

Food4U

A team project. Three weeks. And the moment I realised designing one app for two very different users doesn't work.

My Role UX Researcher & Designer Lead on research, flows & final design
Timeline3 Weeks
PlatformNative Mobile App
ScopeResearch โ†’ Design โ†’ Testing
Scroll
Food4U dashboard โ€” restaurant view
Food4U logo
Food4U ยท Native App
<60s
Post time
1-tap
Repost
0
Logistics calls
01 โ€” Final Design Preview

Where we ended up.

Real-time listings, one-tap reposting, and delivery handled automatically. Getting here required throwing out our first prototype almost entirely.

What I assumed going in

One app, two user types โ€” restaurants and organisations โ€” sharing the same screens. That was my first design. It didn't work. The two sides needed completely different flows, and I only understood why after testing it.

Dashboard โ€” restaurant view

Dashboard โ€” restaurant

Donation guide screen

Donation guide


02 โ€” The Problem

The food exists. The goodwill exists. The system doesn't.

Restaurants throw away edible food every night โ€” not because they want to, but because donating it is too complicated at 11pm when the kitchen is closing.

โฑ๏ธ

The window is 30โ€“60 minutes

After that, the food gets discarded. Any process that takes longer than that doesn't get used at all.

โš–๏ธ

Liability fears that aren't real โ€” but feel real

Good Samaritan laws protect restaurants from food safety liability. Most staff don't know this. The fear of being sued stops more donations than the logistics do.

๐Ÿ˜“

Closing time is the worst time to add a task

Staff are exhausted. Anything requiring more than a few taps gets skipped. Friction at the wrong moment means the food gets binned.

๐Ÿ”—

No one has solved the last-mile coordination

Existing platforms handle discovery but not delivery. That means restaurants still have to arrange collection themselves โ€” which is the step they can't do.

Secondary Research

The scale of the problem

40%
of all food produced is wasted globally
1 in 6
Americans face food insecurity daily

The scale of the problem is real. But the secondary research also showed something more useful: most restaurants want to donate. The barrier isn't motivation โ€” it's mechanics.

How Might Weโ€ฆ

Motivate restaurants to want to donate their surplus food?

How Might Weโ€ฆ

Make it easy to donate without adding staff burden?

How Might Weโ€ฆ

Provide restaurant owners + staff members with clear donation instructions/guidelines?


03 โ€” Product Vision

Getting clear on what we were actually trying to do.

Before designing anything, we needed to agree on what success looked like. This wasn't just an exercise โ€” it stopped the team from going in three different directions.

๐ŸŽฏ

Mission

Prevent food waste by rescuing surplus food and delivering it to communities in need.

๐Ÿ”ญ

Vision

A world where no food is wasted and no community goes hungry.

๐Ÿ’ก

Unique Value

Real-time, last-minute food redistribution โ€” fast enough to catch food before it's discarded.

Product Principles

โ†’Food should not be wasted when people are hungry
โ†’Make donations effortless for restaurants
โ†’Ensure trust through safety and quality standards
โ†’Maximize meals served over profit

Business Model Canvas

Mapping the full value exchange helped us see that restaurants and organisations had completely different needs โ€” and that realisation directly shaped the decision to separate their flows.

Business Model Canvas spotlight Click to expand

04 โ€” Research

Five methods. The restaurant side kept shouting louder.

๐Ÿ“‹

Surveys

Ran separate surveys for restaurants and organisations. The restaurant side came back with more pain, more urgency, and clearer barriers โ€” so we focused the MVP there first. In hindsight, I wish I'd gone deeper on the organisation side too.

2

stakeholder groups surveyed

๐ŸŽ™๏ธ

User Interviews

The liability fear surprised me most. I went in expecting to hear about logistics. Instead, staff kept saying things like "what if someone gets sick?" โ€” they didn't know Good Samaritan laws existed. That had to go into the product.

6

restaurant staff interviewed

๐Ÿ”

Competitive Analysis

Looked at Goodr, Too Good To Go, and others. They solve discovery well. None of them solve delivery โ€” the restaurant still has to arrange a pickup. That's the gap we designed for.

SWOT Analysis Click to expand
Feature Comparison Click to expand
5

platforms analyzed

Where the opportunity actually was

The Venn analysis helped us see something simple: surplus food and hungry communities exist simultaneously every night. The only thing missing is a system fast enough to connect them in the window before the food is discarded.

Venn diagram showing opportunity space Click to expand

Affinity Map โ€” Key Themes

Affinity map from Food4U research Click to expand
Time Sensitivity
30โ€“60 min window to donate
Closing rush = max stress
No time to coordinate logistics
Safety Concerns
Fear of liability lawsuits
Don't know Good Samaritan laws
Quality control worries
Process Complexity
Multiple steps to post donation
Need to find organizations
Have to arrange pickup myself
Repetitive Patterns
Same surplus items daily
Predictable closing patterns
Could automate reposting

05 โ€” User Understanding

Katie โ€” the person I kept coming back to.

Persona spotlight - Katie M Click to expand
Katie M.
Restaurant Owner

Throwing away good food every night and hating it

Katie runs a mid-size restaurant in New York. At 11pm every night, when the kitchen closes, there are 30+ portions of perfectly edible food that will go in the bin. She wants to donate it. She just can't make it happen consistently โ€” the process takes too long, she's not sure about liability, and her staff are already done for the night.

Goal
Donate food fast with minimal effort
Frustration
No easy, reliable system exists
Context
Closing rush โ€” exhausted staff, time pressure
Motivation
Reduce waste, give back to community
"I throw away perfectly good food every night. It's heartbreaking. I just need someone to make it easy."

Where Katie's experience breaks down each night

Katie's user journey map Click to expand

06 โ€” Design Decisions

From what we heard to what we built.

Research InsightDesign DecisionFeature
Donations are highly time-sensitiveReal-time listing system with instant visibilityLive food listing feed
Donation process feels complexSmart dropdowns + copy-paste previous listingQuick post flow (<60 sec)
Restaurants fear liabilityGood Samaritan info embedded in the posting flowSafety guidelines card
Surplus patterns are repetitiveOne-tap repost of yesterday's listingCopy-paste feature
Logistics are a barrierUber Eats API integration for driver dispatchAutomatic delivery
Organizations need real-time updatesPush notifications + in-app messagingNotification system

What we decided to build first โ€” and what we cut

Three weeks goes fast. MoSCoW forced us to be honest about what was truly core versus what we wanted to add. The hardest call was leaving the organisation-side experience underdeveloped in v1.

MoSCoW Prioritization Click to expand

Must Have

  • Food listing / post flow
  • Nearby listings map
  • Claim & confirm
  • Copy-paste repost
  • Real-time notifications

Should Have

  • Delivery tracking
  • In-app messaging
  • Safety guidelines
  • History / analytics

Could Have

  • Impact dashboard
  • Scheduled donations
  • Multi-location orgs

Won't Have (v1)

  • Consumer-facing app
  • Payment processing
  • Restaurant ratings

06b โ€” Design Process

Sketching before building โ€” and why it saved us time.

The first thing we designed in Figma was wrong. Getting rough ideas on paper first helped us see the structural problems before we'd invested hours in pixels.

โœ๏ธ Ideation โ€” Design Studio

Design studio sketches Click to expand

Sketched multiple posting flows before touching Figma. The sketches made it obvious that trying to serve restaurants and organisations from the same home screen was creating too many compromises. That insight drove the decision to separate the experiences.

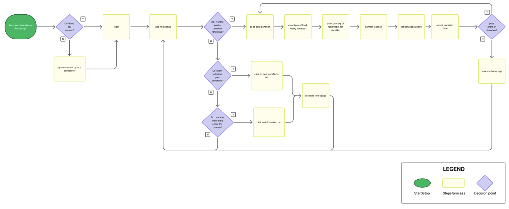
๐Ÿ”„ User Flow โ€” End to End

User flow diagram Click to expand

Mapping the full end-to-end flow โ€” from restaurant posting through to organisation pickup and delivery โ€” made the handoff moments visible. Those handoff moments were where the most friction lived, and where the Uber Eats integration became obviously necessary.

Mid-fidelity first โ€” before committing to colour and polish

Testing with mid-fi kept feedback focused on flow and structure rather than visual choices. Users pointed at real problems โ€” like the copy-paste feature being invisible โ€” rather than debating button colours.

Mid-fidelity wireframes Click to expand

07 โ€” Final Design

Three decisions that made the biggest difference.

For Restaurants

Smart dropdown posting

The goal was under 60 seconds from opening the app to the listing going live. Every field we added pushed that time up. So we stripped it back to the minimum โ€” food type, quantity, best-by time โ€” and made the rest optional. Then we added one-tap repost for the next night.

  • Dropdown: food type, quantity, best-by time
  • Copy-paste previous listing in one tap
  • Safety guidelines embedded โ€” no extra steps
Restaurant posting screen Click to expand

๐Ÿ’ก The copy-paste feature came directly from research โ€” staff said the same food gets donated almost every night. Making the second donation easier than the first was the right call.

Restaurant + Org

Pickup status & delivery tracking

The moment staff had to think about who would pick up the food, donations stopped. So we removed that responsibility entirely. Uber Eats handles dispatch automatically once a claim is made โ€” the restaurant just posts and waits. That was the biggest single change to how the system worked.

  • Live driver location via Uber Direct API
  • ETA shown to both restaurant and organization
  • Zero staff coordination required after posting
Delivery tracking screen Click to expand

๐Ÿ’ก This wasn't a tech decision โ€” it was a UX decision. Removing logistics from the user's responsibility is what made donation actually feasible at 11pm.

Design System

๐ŸŽจ A shared visual language the team could actually use

Documenting colours, components, and spacing as we went meant the team wasn't making the same decisions twice. It also meant our mid-fi and hi-fi screens stayed consistent without constant check-ins.

Design system guidelines Click to expand
โ†• Scroll to see full design system

๐Ÿ’ก Building the design system as we went slowed us down at first. By the final sprint it sped us up considerably โ€” every new screen had a starting point.

See the full flow in the prototype

Restaurant posting through to organisation claim and delivery โ€” end to end in Figma.

View Full Prototype โ†—

08 โ€” Accessibility

Accessibility wasn't an afterthought โ€” but it nearly was.

We caught ourselves adding WCAG checks late in the process. The contrast issues were minor, but it was a reminder that accessibility needs to be part of the design process from the start, not a final audit.

๐ŸŽจ Color Contrast
WCAG Color Contrast Click to expand

Color Contrast

All text meets AA contrast ratio. No reliance on color alone to convey meaning.

๐Ÿ”ค Typography
WCAG Typography Click to expand

Typography

Clear hierarchy, minimum 16px body text, generous line height for readability.


09 โ€” Usability Testing

Two rounds. Round 1 was more useful than I expected.

Round 1 was uncomfortable โ€” users couldn't find things I thought were obvious. But that feedback directly shaped Round 2, and seeing the difference between the two rounds was the clearest evidence the research was working.

Round 1 โ€” What users couldn't find

Round 1 feedback Click to expand
  • โœ—Primary CTA wasn't prominent โ€” users kept looking for where to start
  • โœ—Donation Guide was buried โ€” the safety info users most needed was hardest to find
  • โœ—Too many required fields โ€” posting felt like a form, not a quick action
  • โœ—Copy-paste feature was invisible โ€” the thing we were most proud of, nobody found

Round 2 โ€” What we fixed, and why

Round 2 changes applied Click to expand
  • โœ“Full-width green CTA โ€” impossible to miss, task start time dropped immediately
  • โœ“Donation Guide surfaced on home screen โ€” liability anxiety went down noticeably
  • โœ“Reduced to 3 required fields โ€” posting felt fast for the first time
  • โœ“Copy-paste promoted to hero action on return visits โ€” repeat donations became trivial

๐Ÿ“ˆ Detailed Metrics View

Detailed metrics view Click to expand

Full breakdown of task times and completion rates across both rounds โ€” useful for showing the delta, not just the final numbers.

๐Ÿ“Š Usability Test Deltas

Usability Test Delta Click to expand

Round 1 vs Round 2 โ€” seeing the task time reduction made the design decisions feel real in a way that instinct alone never does.

โšก<60s
Post time target

From opening app to listing live

โ™ป๏ธ1-tap
Repost previous

Copy-paste for repeat donors

๐Ÿšš0
Logistics calls needed

Uber Eats handles dispatch

๐Ÿ“ฑ2
Test rounds

With meaningful improvements between each


10 โ€” Reflection

What I'd tell myself at the start of this project.

โฑ๏ธ

Every extra step is a reason to give up

I kept wanting to add confirmation screens, helpful tips, extra fields "just in case." Each one made sense in isolation. Together they made the posting flow feel like a chore. Cutting felt wrong at the time. Testing confirmed it was right.

๐Ÿค

The Uber Eats integration was a UX decision, not a tech one

My first instinct was to treat delivery as a logistics problem to solve later. But every interview said the same thing โ€” once restaurants had to coordinate collection themselves, they stopped donating. Removing that step wasn't a feature. It was the product.

๐ŸŒฑ

The motivation to do good isn't the barrier

Katie wanted to donate. Every restaurant owner we spoke to wanted to donate. The problem was never "how do we get them to care?" It was always "how do we make it possible at 11pm when they're already tired?" That reframe changed what we designed.

๐Ÿ“Š

I under-designed the organisation side

Almost all our testing was on the restaurant flow. The organisation experience โ€” discovering listings, claiming food, tracking pickups โ€” got far less attention than it deserved. It's the other half of the system. If they can't use it reliably, none of the restaurant work matters.

๐Ÿ”ฎ

If I had another sprint

I'd spend it entirely on the organisation side โ€” proper research, proper flows, proper testing. I'd also want to explore what happens when no organisation is available to claim a listing. That edge case matters a lot for whether restaurants keep using the app after the first few attempts.

๐Ÿ’ก

The copy-paste feature came from listening, not inventing

I didn't come up with one-tap repost as a smart idea. A restaurant manager said "we throw away the same stuff every night" almost as a throwaway comment. I nearly missed it. Paying attention to those offhand remarks during interviews is where the most useful design ideas actually live.

Want to see how the full flow works?

The Figma prototype covers the restaurant posting experience end to end โ€” from opening the app to the listing going live and delivery being dispatched.